コンテンツへスキップ ナビゲーションに移動
大手前大学通信教育部学友会
  • 学友会について
    • 学友会スタッフ募集
    • 海外チーム
    • Facebookグループ
  • 学友会会則
  • ATSUMARO(情報交換会)
    • ATSUMARO(情報交換会)開催しませんか?
  • 活動報告
  • 年度活動報告及び会計報告
  • お問い合わせ
年度活動報告・会計報告
  1. ホームページ
  2. 学友会
  3. 年度活動報告・会計報告
  4. 令和6(2024)年度大手前大学通信教育部学友会活動報告及び会計報告

令和6(2024)年度大手前大学通信教育部学友会活動報告及び会計報告

2025年7月3日 最終更新日時 : 2025年9月23日 大手前大学通信教育部学友会-サイト投稿者1

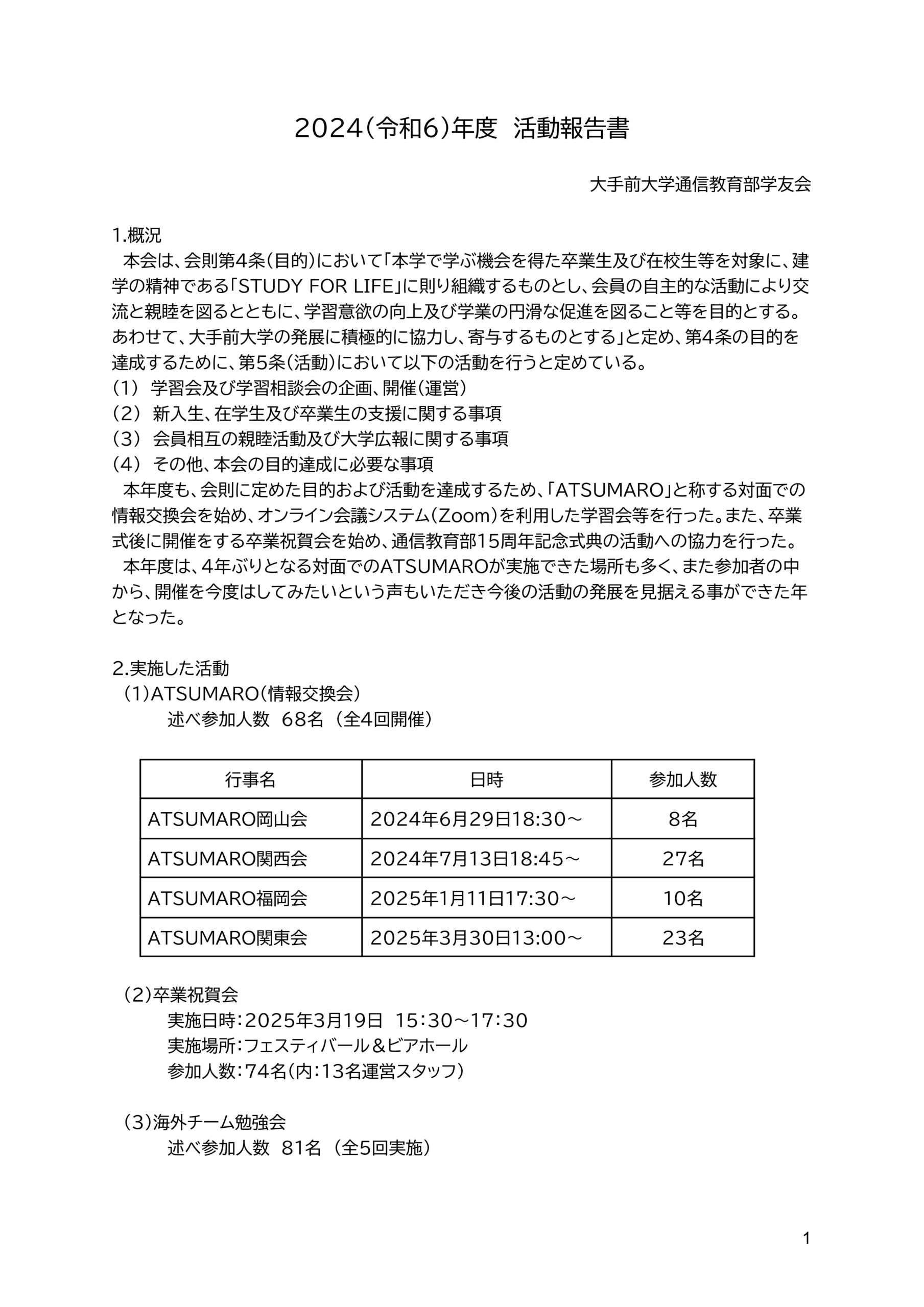
大手前大学通信教育部学友会の令和6(2024)年度の活動報告及び会計報告は次のとおりです。

2024(令和6)年度_活動報告書 (確定)ダウンロード

活動報告



  • 2024年4月27日
    海外チーム-活動報告
    海外チーム勉強会の報告

  • 2024年6月29日
    ATSUMARO-活動報告
    【開催報告】学友会主催「ATSUMARO」(情報交換会)岡山会

  • 2024年7月13日
    ATSUMARO-活動報告
    【開催報告】学友会主催「ATSUMARO」(情報交換会)関西会

  • 2024年10月5日
    学友会-活動報告
    15周年記念イベント活動報告

  • 2025年1月11日
    ATSUMARO-活動報告
    【開催報告】学友会主催「ATSUMARO」(情報交換会)福岡会

  • 2025年3月19日
    学友会-活動報告
    【開催報告】2024年度卒業祝賀会&学生交流会

  • 2025年3月30日
    ATSUMARO-活動報告
    【開催報告】学友会主催「ATSUMARO」(情報交換会)関東会

会計報告

カテゴリー
年度活動報告・会計報告
前の記事
【海外チーム勉強会レポート】「新時代の日本語教師を目指そう!〜新時代を意識した授業とは?
2025年4月26日
次の記事
【開催報告】ATSUMARO関西会
2025年7月28日

最近の投稿

学友会-お知らせ
学友会主催 卒業祝賀会&学生交流会開催のお知らせ
2026年2月1日
ATSUMARO-活動報告
【開催報告】学友会主催「ATSUMARO」関東会を開催いたしました
2026年1月24日
ATSUMARO-活動報告
【開催報告】学友会主催「ATSUMARO」(情報交換会)名古屋会を6年ぶりに開催いたしました。
2026年1月24日
ATSUMARO-活動報告
【開催報告】学友会主催「ATSUMARO」福岡会を開催いたしました
2026年1月11日
学友会
学友会主催 卒業祝賀会&学生交流会 開催場所について(事前予告)
2025年11月17日
ATSUMARO-活動報告
【初開催報告】ATSUMARO北海道会
2025年10月19日
学友会-活動報告
【開催報告】オンライン交流会を開催しました
2025年10月18日
ATSUMARO-活動報告
【開催報告】ATSUMARO関西会
2025年7月28日
年度活動報告・会計報告
令和6(2024)年度大手前大学通信教育部学友会活動報告及び会計報告
2025年7月3日
海外チーム-活動報告
【海外チーム勉強会レポート】「新時代の日本語教師を目指そう!〜新時代を意識した授業とは?
2025年4月26日

カテゴリー

  • ATSUMARO(情報交換会)
    • ATSUMARO-活動報告
  • 学友会
    • 学友会-お知らせ
    • 学友会-活動報告
    • 年度活動報告・会計報告
  • 海外チーム
    • 海外チーム-活動報告

アーカイブ

  • 2026年2月
  • 2026年1月
  • 2025年11月
  • 2025年10月
  • 2025年7月
  • 2025年4月
  • 2025年3月
  • 2025年1月
  • 2024年10月
  • 2024年7月
  • 2024年6月
  • 2024年4月
  • 2024年3月
  • 2024年2月
  • 2024年1月
  • 2023年7月
  • 2023年5月
  • 2023年4月
  • 2023年3月
  • 2022年12月
  • 2022年10月
  • 2022年8月
  • 2022年7月
  • 2022年6月
  • 2022年5月
  • 2020年1月
  • 学友会について
  • 学友会会則
  • ATSUMARO(情報交換会)
  • 活動報告
  • 年度活動報告及び会計報告
  • お問い合わせ

大手前大学
通信教育部
学友会

お問い合わせフォーム

    このサイトはreCAPTCHAによって保護されており、Googleの プライバシーポリシー と利用規約 が適用されます。

    メールの方:mail【@】otemae-gakuyukai.com (【】を外してお送りください。)

    本ホームページは、大手前学園・大手前大学通信教育部事務室の支援を受け、学友会が独自に運営をしています。

    Copyright © 大手前大学通信教育部学友会 All Rights Reserved.

    Powered by WordPress with Lightning Theme & VK All in One Expansion Unit

    MENU
    • 学友会について
      • 学友会スタッフ募集
      • 海外チーム
      • Facebookグループ
    • 学友会会則
    • ATSUMARO(情報交換会)
      • ATSUMARO(情報交換会)開催しませんか?
    • 活動報告
    • 年度活動報告及び会計報告
    • お問い合わせ
    PAGE TOP